汽车安全与节能学报 ›› 2022, Vol. 13 ›› Issue (3): 453-462.DOI: 10.3969/j.issn.1674-8484.2022.03.006
罗耿1,2(
), 赵剑南1, 陈亮1, 柴成鹏1, 王童1, 陈轶嵩1,*(
)
收稿日期:2022-02-17
修回日期:2022-07-11
出版日期:2022-09-30
发布日期:2022-10-04
通讯作者:
陈轶嵩
作者简介:* 陈轶嵩 (1988—),男 (汉),陕西,副教授。E-mail: chenyisong_1988@163.com。基金资助:
LUO Geng1,2(
), ZHAO Jiannan1, CHEN Liang1, CHAI Chengpeng1, WANG Tong1, CHEN Yisong1,*(
)
Received:2022-02-17
Revised:2022-07-11
Online:2022-09-30
Published:2022-10-04
Contact:
CHEN Yisong
摘要:
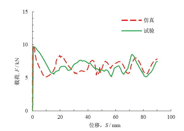
为了提升汽车的被动安全性能,进行了新型波纹结构吸能盒设计与耐撞性研究。建立了有限元模型,对比分析了具有不同波纹形状的等距连续波纹管与等距离散波纹管的变形模式与吸能特性,对等距连续波纹管的波纹参数、壁厚进行了多目标优化设计。结果表明:当波纹数量大于或等于8时,等距连续波纹管在轴向压缩下发生稳定变形;多目标优化设计所得的等距连续波纹管与相同结构参数的等距离散波纹管相比较,比吸能基本保持不变,初始峰值载荷降低了14.31%。等距连续波纹吸能盒较传统等距离散波纹吸能盒具有更加优良的吸能特性,在提升汽车被动安全领域具有重要的应用价值。
中图分类号:
罗耿, 赵剑南, 陈亮, 柴成鹏, 王童, 陈轶嵩. 新型波纹结构吸能盒耐撞性研究[J]. 汽车安全与节能学报, 2022, 13(3): 453-462.
LUO Geng, ZHAO Jiannan, CHEN Liang, CHAI Chengpeng, WANG Tong, CHEN Yisong. Research on the crashworthiness of a novel crush box with corrugated structures[J]. Journal of Automotive Safety and Energy, 2022, 13(3): 453-462.
| IPCF kN | EA J | SEA kJ·kg-1 | MCF kN | CFE% | ULC | |
|---|---|---|---|---|---|---|
| 实验值 | 9.86 | 602.24 | 5.47 | 6.69 | 69 | 0.08 |
| 仿真值 | 9.93 | 605.95 | 5.51 | 6.73 | 68 | 0.08 |
| 误差 / % | 0.71 | 0.61 | 0.71 | 0.64 | 1.8 | 4.31 |
| IPCF kN | EA J | SEA kJ·kg-1 | MCF kN | CFE% | ULC | |
|---|---|---|---|---|---|---|
| 实验值 | 9.86 | 602.24 | 5.47 | 6.69 | 69 | 0.08 |
| 仿真值 | 9.93 | 605.95 | 5.51 | 6.73 | 68 | 0.08 |
| 误差 / % | 0.71 | 0.61 | 0.71 | 0.64 | 1.8 | 4.31 |
| H mm | IPCF kN | EA J | SEA kJ·kg-1 | MCF kN | CFE | ULC |
|---|---|---|---|---|---|---|
| 0.5 | 0.899 63 | 50.232 88 | 1.947 01 | 0.837 21 | 0.930 62 | 0.865 11 |
| 1.0 | 3.062 75 | 179.721 30 | 3.476 23 | 2.995 36 | 0.978.00 | 0.094 27 |
| 1.5 | 6.623 35 | 406.772 20 | 5.248 67 | 6.779 54 | 1.023 58 | 0.772 61 |
| 2.0 | 11.652 80 | 758.608 50 | 7.365 13 | 12.643 47 | 1.085 02 | 0.878 22 |
| H mm | IPCF kN | EA J | SEA kJ·kg-1 | MCF kN | CFE | ULC |
|---|---|---|---|---|---|---|
| 0.5 | 0.899 63 | 50.232 88 | 1.947 01 | 0.837 21 | 0.930 62 | 0.865 11 |
| 1.0 | 3.062 75 | 179.721 30 | 3.476 23 | 2.995 36 | 0.978.00 | 0.094 27 |
| 1.5 | 6.623 35 | 406.772 20 | 5.248 67 | 6.779 54 | 1.023 58 | 0.772 61 |
| 2.0 | 11.652 80 | 758.608 50 | 7.365 13 | 12.643 47 | 1.085 02 | 0.878 22 |
| 序号 | A mm | N | H mm | IPCF kN | SEA kJ·kg-1 |
|---|---|---|---|---|---|
| 1 | 2 | 8 | 2.0 | 11.65 | 7.37 |
| 2 | 2 | 4 | 1.0 | 5.37 | 4.45 |
| 3 | 4 | 4 | 2.0 | 9.02 | 4.96 |
| 4 | 3 | 8 | 0.5 | 0.61 | 1.24 |
| 5 | 3 | 4 | 1.5 | 7.10 | 5.54 |
| 6 | 1 | 12 | 2.0 | 21.91 | 11.60 |
| 7 | 1 | 4 | 0.5 | 3.42 | 4.06 |
| 8 | 1 | 16 | 1.0 | 5.57 | 6.17 |
| 9 | 3 | 16 | 2.0 | 7.30 | 3.02 |
| 10 | 1 | 8 | 1.5 | 12.15 | 10.19 |
| 11 | 4 | 8 | 1.0 | 2.24 | 2.27 |
| 12 | 4 | 16 | 1.5 | 3.15 | 1.19 |
| 13 | 2 | 16 | 0.5 | 0.54 | 1.33 |
| 14 | 3 | 12 | 1.0 | 1.61 | 1.63 |
| 15 | 4 | 12 | 0.5 | 0.28 | 0.46 |
| 16 | 2 | 12 | 1.5 | 6.75 | 5.45 |
| 17 | 3 | 8 | 2.0 | 8.34 | 4.62 |
| 18 | 2 | 8 | 1.5 | 6.62 | 5.25 |
| 19 | 1 | 12 | 0.5 | 1.45 | 3.68 |
| 20 | 4 | 16 | 2.0 | 4.14 | 1.64 |
| 21 | 2 | 4 | 2.0 | 15.12 | 8.28 |
| 22 | 4 | 12 | 1.5 | 2.69 | 1.56 |
| 23 | 3 | 12 | 1.5 | 3.82 | 2.68 |
| 24 | 2 | 4 | 0.5 | 2.00 | 1.87 |
| 25 | 1 | 4 | 2.0 | 22.32 | 9.30 |
| 26 | 2 | 12 | 2.0 | 11.98 | 7.72 |
| 27 | 2 | 12 | 0.5 | 0.72 | 1.59 |
| 28 | 4 | 16 | 0.5 | 0.29 | 0.32 |
| 29 | 4 | 4 | 1.5 | 5.71 | 4.19 |
| 30 | 2 | 8 | 1.0 | 3.06 | 3.48 |
| 序号 | A mm | N | H mm | IPCF kN | SEA kJ·kg-1 |
|---|---|---|---|---|---|
| 1 | 2 | 8 | 2.0 | 11.65 | 7.37 |
| 2 | 2 | 4 | 1.0 | 5.37 | 4.45 |
| 3 | 4 | 4 | 2.0 | 9.02 | 4.96 |
| 4 | 3 | 8 | 0.5 | 0.61 | 1.24 |
| 5 | 3 | 4 | 1.5 | 7.10 | 5.54 |
| 6 | 1 | 12 | 2.0 | 21.91 | 11.60 |
| 7 | 1 | 4 | 0.5 | 3.42 | 4.06 |
| 8 | 1 | 16 | 1.0 | 5.57 | 6.17 |
| 9 | 3 | 16 | 2.0 | 7.30 | 3.02 |
| 10 | 1 | 8 | 1.5 | 12.15 | 10.19 |
| 11 | 4 | 8 | 1.0 | 2.24 | 2.27 |
| 12 | 4 | 16 | 1.5 | 3.15 | 1.19 |
| 13 | 2 | 16 | 0.5 | 0.54 | 1.33 |
| 14 | 3 | 12 | 1.0 | 1.61 | 1.63 |
| 15 | 4 | 12 | 0.5 | 0.28 | 0.46 |
| 16 | 2 | 12 | 1.5 | 6.75 | 5.45 |
| 17 | 3 | 8 | 2.0 | 8.34 | 4.62 |
| 18 | 2 | 8 | 1.5 | 6.62 | 5.25 |
| 19 | 1 | 12 | 0.5 | 1.45 | 3.68 |
| 20 | 4 | 16 | 2.0 | 4.14 | 1.64 |
| 21 | 2 | 4 | 2.0 | 15.12 | 8.28 |
| 22 | 4 | 12 | 1.5 | 2.69 | 1.56 |
| 23 | 3 | 12 | 1.5 | 3.82 | 2.68 |
| 24 | 2 | 4 | 0.5 | 2.00 | 1.87 |
| 25 | 1 | 4 | 2.0 | 22.32 | 9.30 |
| 26 | 2 | 12 | 2.0 | 11.98 | 7.72 |
| 27 | 2 | 12 | 0.5 | 0.72 | 1.59 |
| 28 | 4 | 16 | 0.5 | 0.29 | 0.32 |
| 29 | 4 | 4 | 1.5 | 5.71 | 4.19 |
| 30 | 2 | 8 | 1.0 | 3.06 | 3.48 |
| 系数 | SEA kJ·kg-1 | IPCF kN |
|---|---|---|
| α0 | 2.068 5 | 5.117 5 |
| α1 | - 2.899 2 | - 2.688 3 |
| α2 | 0.231 8 | - 1.120 4 |
| α3 | 8.540 8 | 9.152 1 |
| α12 | 0.699 0 | 1.295 0 |
| α13 | 0.000 5 | 0.066 3 |
| α23 | - 0.896 9 | 3.153 3 |
| α11 | - 0.140 2 | - 0.129 5 |
| α22 | - 1.095 8 | - 3.965 9 |
| α33 | - 0.019 0 | - 0.016 4 |
| 系数 | SEA kJ·kg-1 | IPCF kN |
|---|---|---|
| α0 | 2.068 5 | 5.117 5 |
| α1 | - 2.899 2 | - 2.688 3 |
| α2 | 0.231 8 | - 1.120 4 |
| α3 | 8.540 8 | 9.152 1 |
| α12 | 0.699 0 | 1.295 0 |
| α13 | 0.000 5 | 0.066 3 |
| α23 | - 0.896 9 | 3.153 3 |
| α11 | - 0.140 2 | - 0.129 5 |
| α22 | - 1.095 8 | - 3.965 9 |
| α33 | - 0.019 0 | - 0.016 4 |
| [1] |
Ebrahimi S, Vahdatazad N. Multiobjective optimization and sensitivity analysis of honeycomb sandwich cylindrical columns under axial crushing loads[J]. Thin-Walled Structures, 2015, 88(3): 90-104.
doi: 10.1016/j.tws.2014.12.004 URL |
| [2] | 赵曦, 陈帅, 盈亮. 梯度强度汽车薄壁结构抗撞性优化[J]. 汽车工程, 2018, 40(5): 7. |
| ZHAO Xi, CHEN Shuai, YIN Liang. Crashworthiness optimization of automotive thin-walled structure with functionally graded strength[J]. Autom Engineering, 2018, 40(5): 7. (in Chinese) | |
| [3] | 贺良国, 赵杰, 谷先广. 基于多胞结构的车身前端轻量化和耐撞性设计[J]. 汽车工程, 2020, 42 (6): 832-839. |
| HE Liangguo, ZHAO Jie, GU Xianguang. Lightweight and crashworthiness design of vehicle bodyfront-end based on multi-cell structure[J]. Autom Engineering, 2020, 42(6): 832-839. (in Chinese) | |
| [4] | 霍鹏, 许述财, 范晓文, 等. 鹿角骨单位仿生薄壁管斜向冲击耐撞性研究[J]. 爆炸与冲击, 2020, 40(11): 127-138. |
| HUO Peng, XU Shucai, FAN Xiaowen, et al. Oblique impact resistance of a bionic thin-walled tube based on antles osteon[J]. Expl Shock Wave, 2020, 40(11): 127-138. (in Chinese) | |
| [5] | 杨欣, 范晓文, 许述财. 仿虾螯结构薄壁管设计及耐撞性分析[J]. 爆炸与冲击, 2020, 40(4): 62-72. |
| YANG Xin, FAN Xiaowen, XU Shucai, et al. Design and crashworthiness analysis of thin-walled tubes based on a shrimp chela structure[J]. Expl Shock Wave, 2020, 40(4): 62-72. (in Chinese) | |
| [6] | El-hage H, Mallick P K, Zamani N. A numerical study on the quasi-static axial crush characteristics of square aluminum tubes with chamfering and other triggering mechanisms[J]. Int’l J Crashworthiness, 2005, 10(2): 183-96. |
| [7] | Singace A, El-sobky H. Behaviour of axially crushed corrugated tubes[J]. Int’l J Mech Sci, 1997, 39(3): 249-68. |
| [8] | Chen D H, Ozaki S. Numerical study of axially crushed cylindrical tubes with corrugated surface[J]. Thin-Walled Structures, 2009, 47(11): 87-96. |
| [9] | WU Shengyin, LI Guangyao, SUN Guangyong, et al. Crashworthiness analysis and optimization of sinusoidal corrugation tube[J]. Thin-Walled Structures, 2016(105): 121-134. |
| [10] | Takuma I, Tadahiro S, Kazumi M, et al. Curvature sensitive analysis of axially compressed cylindrical tubes with corrugated surface using isogeometric analysis and experiment[J]. Comput Aided Geom Desig, 2016(49): 17-30. |
| [11] | Nalla Mohamed M. An insight to improve crushing energy absorption capacity of cylindrical tubes using corrugation under axial compression loading[J]. Mater Today: Proceed, 2022(62): 799-805. |
| [12] | 刘尧庆. TRB波纹管结构参数对碰撞吸能的影响[J]. 内燃机与配件, 2022(4): 20-23. |
| LIU Yaoqing. Influence of TRB Bellows Structural Parameters on Impact Energy Absorption[J]. Int’l Combust Engi Parts, 2022(4): 2023-3. (in Chinese) | |
| [13] | LI Zhixiang, MA Wen, YAO Shuguang, et al. Crashworthiness performance of corrugation- reinforced multicell tubular structures[J]. Int’l J Mech Sci, 2021 (190): 106038. |
| [14] | DENG Xiaolin, QIN Shangan, HUANG Jiale, Energy absorption characteristics of axially varying thickness lateral corrugated tubes under axial impact loading[J]. Thin-Walled Structures, 2021(163): 107721. |
| [15] | 尹华伟, 王陈凌, 段金曦, 等. 新型薄壁管耐撞性分析及优化设计[J]. 高压物理学报, 2021, 35 (3): 100-110. |
| YIN Huawei, WANG Chenling, DUAN Jinxi, et al. Crashworthiness analysis and optimization design of new thin-walled tube[J]. Chin J High Press Phys, 2021, 35(3): 100-110. (in Chinese) | |
| [16] | 邓小林, 黄家乐. 轴向变厚度星形管吸能特征及多目标优化研究[J]. 振动与冲击, 2022, 41(8): 287-296. |
| DENG Xiaolin, HUANG Jiale. A study on energy absorption characteristics and multi-objective optimization of an axial variable thickness star-shaped tube[J]. Expl Shock Wave, 2022, 41(8): 287-296. (in Chinese) | |
| [17] | Alkhatib S E, Tarlochan F, Eyvazian A. Collapse behavior of thin-walled corrugated tapered tubes[J]. Engi Struct, 2017(150): 674-692. |
| [18] | Rawat S, Narayanan A, Upadhyay A K, et al. Multiobjective optimization of functionally corrugated tubes for improved crashworthiness under axial Impact[J]. Procedia Engineering, 2017(173): 1382-1389. |
| [19] | Agrawal D, Rawat S, Upadhyay A K. Crashworthiness of circular tubes with structurally graded corrugations[C]// Int’l Mobil Conf, SAE Tech Papers, MNNIT Allahabad, India, 2016. |
| [20] | YAO Shuguang, HUO Yanfei, YAN Kaibo, et al. Crashworthiness study on circular hybrid corrugated tubes under axial impacts[J]. Thin-Walled Structures, 2019(145): 1-12. |
| [21] | 余同希. 能量吸收: 结构与材料的力学行为和塑性分析[M]. 北京: 科学出版社: 2019: 148-149. |
| YU Tongxi. Energy Absorption: Mechanical Behavior and Plasticity Analysis of Structures and Materials[M]. Beijing: Science Press, 2019: 148-149. (in Chinese) | |
| [22] | MA Wen, LI Zhixiang, XIE Suchao. Crashworthiness analysis of thin-walled bio-inspired multi-cell corrugated tubes under quasi-static axial loading[J]. Engineering Structures, 2020(204): 110069. |
| [23] | Deb K, Agrawal S, Pratap A, et al. A fast elitist non-dominated sorting genetic algorithm for multi-objective optimization: NSGA-II[C]// Lecture Notes in Computer Science, Kanpur, India: Springer Verlag, 2000. |
| [1] | 杨帅, 张金换, 钱占伟, 崔东. 汽车安全多领域融合的研究与展望[J]. 汽车安全与节能学报, 2022, 13(1): 29-47. |
| [2] | 商恩义, 李月明, 习波波, 崔新康, 张毅. C-NCAP中THOR 50 th假人头部气囊触底评价方法探讨[J]. 汽车安全与节能学报, 2021, 12(2): 180-185. |
| [3] | 屈贤, 林繁国, 张金龙. 基于磁流变缓冲吸能装置的汽车碰撞仿真分析[J]. 汽车安全与节能学报, 2020, 11(4): 487-492. |
| [4] | 张鹏, 齐德兴, 夏勇, 李营, 吴文旺. 板状立方点阵超结构填充汽车吸能盒的抗冲击吸能特性[J]. 汽车安全与节能学报, 2020, 11(3): 287-295. |
| [5] | 邹铁方, 王冠, 胡林, 武和全, 刘朱紫. 车—摩托车碰撞中骑乘人员运动学响应的差异 [J]. 汽车安全与节能学报, 2020, 11(2): 174-181. |
| [6] | 曹毅,周华,肖凌云,胡文浩,王琰,李平飞,谭正平,曲现国,罗俊任. 基于NAIS 数据库中视频信息的人—车碰撞事故特征分析[J]. JASE, 2020, 11(1): 44-52. |
| [7] | 亓昌,韩元吉,杨 姝,吕振华. 考虑气动阻力和横风稳定的汽车车身多目标优化设计[J]. JASE, 2020, 11(1): 53-60. |
| [8] | 吴玉宝,牛卫中,雷云涛. 两辆 SUV 乘用车侧碰耐撞性最差工况的判定[J]. JASE, 2020, 11(1): 79-85. |
| [9] | 马云海,陈创发,端木令坚,危银涛. 碳纤维 / 碳纳米管复合胎面胶的拉伸及耐磨性能[J]. JASE, 2019, 10(4): 443-450. |
| [10] | 董宇喆,王波,张金换. 某车载圆柱形货箱防护装置的碰撞安全性设计改进[J]. JASE, 2019, 10(4): 467-473. |
| [11] | 曹立波,张 超,颜凌波,戴宏亮,张瑞锋 . 两车斜角碰撞工况下的约束系统优化趋势分析[J]. JASE, 2019, 10(3): 308-316. |
| [12] | 吴 俊,宋志强,曹立波,等. 集成主动预紧式安全带的乘员可接受度与优化措施[J]. JASE, 2018, 9(4): 379-385. |
| [13] | 林云成,宋家锋,刘升福,等. 基于竹节结构的保险杠横梁仿生优化及仿真分析[J]. JASE, 2018, 9(4): 410-417. |
| [14] | 解文娜,颜凌波,张伟锋,等. 汽车碰撞试验假人零部件质心测量方法及装置[J]. JASE, 2018, 9(3): 281-287. |
| [15] | 张瑞雨,马春生,许述财,等. 有质量差异的两车碰撞时车辆前端刚度的相容性匹配[J]. JASE, 2018, 9(3): 295-302. |
| 阅读次数 | ||||||
|
全文 |
|
|||||
|
摘要 |
|
|||||