欢迎访问《汽车安全与节能学报》,

汽车安全与节能学报 ›› 2025, Vol. 16 ›› Issue (2): 234-242.DOI: 10.3969/j.issn.1674-8484.2025.02.006

• 汽车节能与环保 • 上一篇    下一篇

云端数据驱动的锂电池故障无监督学习早期预警

周正益1(), 杨林1,*(), 孟易真1, 李怀瑾1, 吕丰2, 刘志胜1, 李旸2, 吴炜坤2   

  1. 1.上海交通大学 机械与动力工程学院,上海 200240,中国
    2.上海启源芯动力科技有限公司,上海 200001,中国
  • 收稿日期:2024-06-13 修回日期:2024-10-11 出版日期:2025-04-30 发布日期:2025-04-22
  • 通讯作者: * 杨林,教授。E-mail:yanglin@sjtu.edu.cn
  • 作者简介:周正益(2000—),男(汉),重庆,硕士研究生。E-mail:zhouzhengyi@sjtu.edu.cn
  • 基金资助:
    山东省重点研发项目(2023CXGC010210)

Unsupervised learning early warning of lithium battery failure driven by cloud data

ZHOU Zhengyi1(), YANG Lin1,*(), MENG Yizhen1, LI Huaijin1, LÜ Feng2, LIU Zhisheng1, LI Yang2, WU Weikun2   

  1. 1. School of Mechanical Engineering, Shanghai Jiao Tong University, 200240, China
    2. Shanghai Qiyuan Green Power Technology Co., Ltd., 200001, China
  • Received:2024-06-13 Revised:2024-10-11 Online:2025-04-30 Published:2025-04-22

摘要:

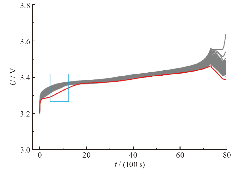
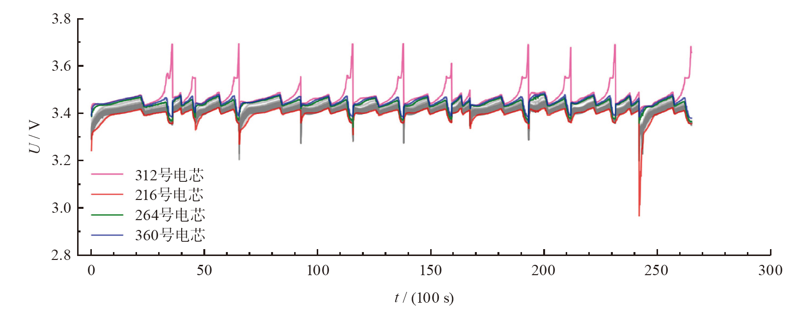
为实现云端电池管理技术中锂电池故障的早期预警,提出一种基于电压一致性的锂电池故障无监督学习预警方法。提取有效充电循环中的电压特征;利用使基于密度的噪声应用空间聚类 (DBSCAN)簇数唯一的最小邻域半径,来度量电压一致性程度;定义量纲为一的参数,来提升算法对于实际工况的泛化能力;通过正交实验,选择预警阈值等超参数。对实际故障案例进行了验证分析,结果表明:对存在荷电状态(SOC)过低故障、单体电池欠压故障、单体一致性差故障的电池系统,可提前50天以上对电池故障进行早期预警,预警准确率为96.7%,并能定位后续发生故障的电芯。从而,通过无监督学习,实现了锂电池系统故障预警。

关键词: 电动汽车, 锂离子电池(LiB), 电池管理系统(BMS), 云端数据, 无监督学习, 故障预警, 最小邻域半径

Abstract:

An unsupervised learning early warning method was proposed based on voltage consistency to warn early the lithium battery faults in cloud battery management technology. The voltage characteristics in the effective charging cycle were extracted with measuring the degree of voltage consistency by using a minimum neighborhood radius which achieved a single cluster number for DBSCAN (density-based spatial clustering of applications with noise); A parameter with dimension-one was defined to improve the algorithm generalization ability to the actual working conditions; The hyperparameters such as alarm thresholds were selected through orthogonal experiment. The actual fault cases were verified and analyzed. The results show that for the battery systems with the low state of charge (SOC) faults, the single battery undervoltage faults, and the single consistency faults, this method enables early warning more than 50 days in advance, with an accuracy rate of 96.7%, and can locate the cells of subsequently develops faults. Therefore, early warning of lithium-battery-system failures is realized through unsupervised learning.

Key words: electric vehicle, lithium-ion battery (LiB), battery management, cloud data, unsupervised learning, fault warning, minimum neighborhood radius

中图分类号: